Antenna Handbook | Best Antennas, Antenna Free Calculators & Top Antenna Deals: Car Alarm

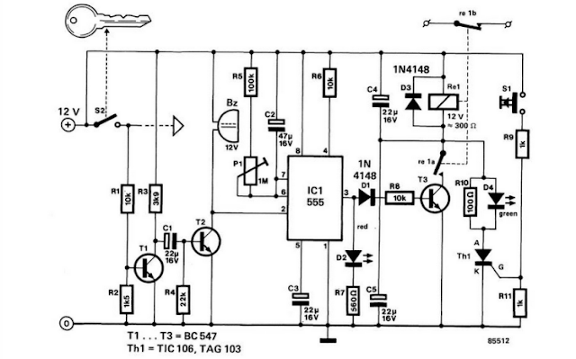
Car Alarm



Source : Elektor Electronic

No comments:

Post a Comment