Find the best antennas for TV, radio, and wireless. Compare top antenna deals, use free antenna calculators, follow DIY guides, and buy high-performance antennas with confidence.
EEPROM Programmer for PC 16C84
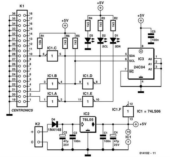
This circuit is for EEPROM Programmer using Parallel Port on PC for Programming PIC 16C84 Microcontroller.
No comments:
Post a Comment